信息披露
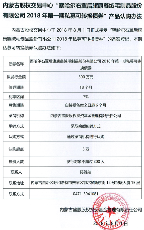
内蒙古股权交易中心“察哈尔右翼后旗康鑫绒毛制品股份有限公司2018年第一期私募可转换债券”产品认购办法
时间:2018-08-01


扫
一
扫
关
注
全国服务热线:
400806- 3768
蒙公网安备 15010502000759号
营业执照