工业和信息化部办公厅关于开展中小企业数字化服务节活动的通知
工信厅企业函〔2022〕215号
各省、自治区、直辖市及计划单列市、新疆生产建设兵团中小企业主管部门:
为深入推进中小企业数字化赋能专项行动,定于2022年8月28日至9月28日举办“全国中小企业数字化服务节”活动(以下简称服务节活动)。有关事项通知如下:
一、总体要求
以习近平新时代中国特色社会主义思想为指导,坚持有为政府和有效市场相结合,聚焦中小企业数字化转型“不愿转”“不会转”“不敢转”“不能转”等痛点难点堵点问题,着力从供给和应用双向发力,以发布《关于开展财政支持中小企业数字化转型试点工作的通知》为契机,加强政策引导和经验推广,充分调动数字化服务机构和中小企业积极性,提供更有针对性、实用性、普惠性的数字化服务,通过加大优质服务供给,提炼共性解决方案,打造转型样板等方式引导广大中小企业加快数字化转型。
二、活动主题
数字赋能,创新发展
三、活动内容
(一)技术赋能。针对中小企业数字化转型的典型场景和通用需求,集中为中小企业提供便利化的产品和解决方案;组织开展技术培训、答疑活动,为中小企业数字化转型提供咨询服务。
(二)经验赋能。开展数字化转型诊断服务,对中小企业数字化水平进行科学评估并提供解决方案;推动数字化转型示范企业积极展示和分享自身转型经验和成效。
(三)渠道赋能。以平台赋能促进数字经济与实体经济的融合发展,推动平台型企业利用渠道优势,为中小企业提供产品与服务推介渠道,助力拓展市场。
(四)资本赋能。结合中小企业数字化融资需求,联合金融机构推出数字化产品转型专项融资服务,给予更大力度的融资支持。
服务节活动期间,中国工业互联网研究院将开辟网上专区(http://www.828b2b.com/)汇总服务机构活动。
四、工作要求
(一)加强统筹协调。各级中小企业主管部门要协调推动本地区相关部门、行业协会(商会)、服务机构积极参与活动,调动中小企业积极性,共同开展好服务节活动。
(二)创新服务方式。各级中小企业主管部门可根据当地实际情况,结合疫情防控要求,联合数字化服务机构创新开展线上、线下对接、特色专场等活动,为优质中小企业特别是本地区专精特新中小企业提供定制化数字化服务。
(三)加强活动宣传。各级中小企业主管部门及时将本通知转发至本行政区域内下辖单位,在各级中小企业公共服务平台网站设置活动链接,并运用新媒体渠道进行推广,引导中小企业和数字化服务机构积极参与活动。
五、其他事项
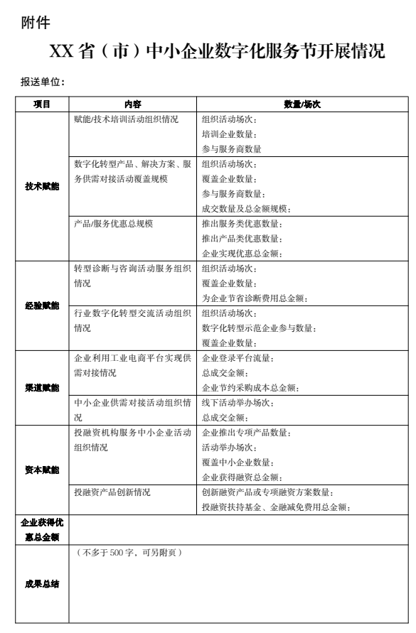
请各地中小企业主管部门9月1日前将对接活动联系人及联系方式、9月30日前将活动开展情况(模板见附件)报送工业和信息化部(中小企业局)邮箱cxfwc miit.gov.cn。
附件:省(市)中小企业数字化服务节开展情况(模板)
工业和信息化部办公厅
2022年8月25日

(来源:工业和信息化部)
www.nmgotc.com
400806-3768
内蒙古呼和浩特市赛罕区鄂 尔多斯东大街银联大厦13层