您好,欢迎来到内蒙古股权交易中心 注册
关于举办专精特新企业资本市场专题培训第八期一节能环保行业专场的通知
时间:2022-12-15

为支持专精特新企业高质量发展、增强企业“关键少数”对资本市场的认识,提高企业规范运作意识,拓宽运用资本市场持续发展的视野,上海证券交易所联合工信部中小企业发展促进中心联合举办专精特新企业资本市场专题培训。培训按行业领域分期举办,本期培训聚焦节能环保领域。现将本期培训班有关事项  通知如下:  

一、培训对象  

节能环保领域经工信部认定的专精特新“小巨人”企业、制造业单项冠军企业,省级专精特新中小企业的上市相关负责人和  业务人员。  

二、培训时间和培训方式  

(一)培训时间  

2022年12月15日(周四)14:00——2023年2月28日(周  二)17:00;  

(二)培训方式  

登录“上交所浦江大讲堂”专题班进行观看,课程链接:  https://pujiang.sse.com.cn/course/648邀请码:GH702B。  

三、授课讲师与培训内容  

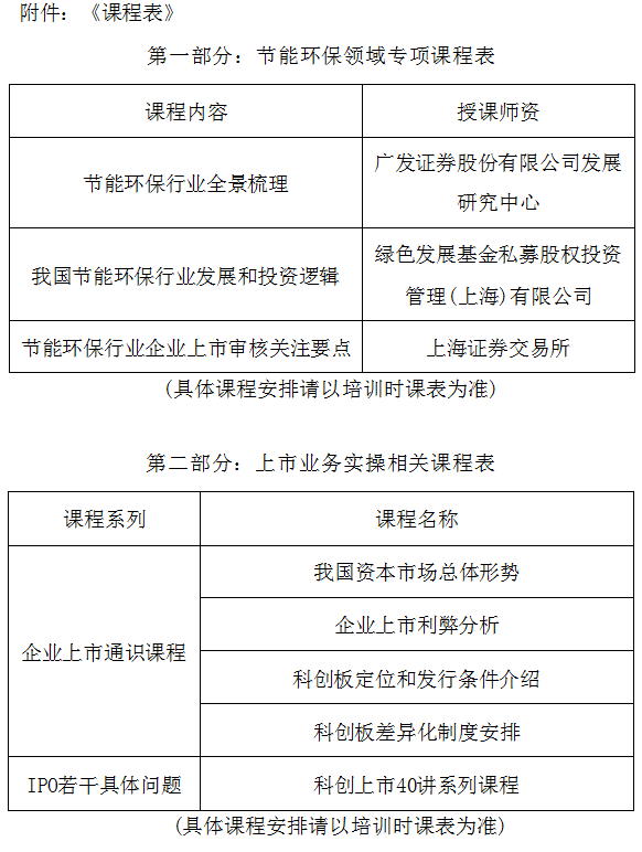
培训内容包括行业专项课程以及上市业务实操相关课程。行  业专项课程,邀请券商研究所行业排名前列的首席分析师、相关  领域专业股权投资机构的投资负责人以及上交所资深市场服务人员分别讲授市场分析框架、投资价值挖掘和行业上市关注点等;上市业务实操相关课程包含企业上市通识课程以及IPO若干具体问题,由交易所资深老师和中介机构专家讲授。具体课程详见 附件。  

四、培训费用  

本次培训免费。  

五、联系方式  

咨询时间:工作日上午9:00-11:30;下午13:00-17:00  

联络人:何老师 021-68607062  

附件:《课程表》  

上海证券交易所  

市场发展部  

企业培训部  

二〇二二年十二月十三日 

2.png